快捷导航
查看: 833|回复: 0

[财经] 中国证监会,最新发布!2026 年 6 月 30 日起施行

[复制链接]
  • 打卡等级:小镇青年
  • 打卡总天数:87
  • 打卡月天数:0
  • 打卡总奖励:12533
  • 最近打卡:2026-04-30 08:05:11
  • TA的每日心情
    开心
    2025-8-26 18:00
  • 签到天数: 1 天

    [LV.1]初来乍到

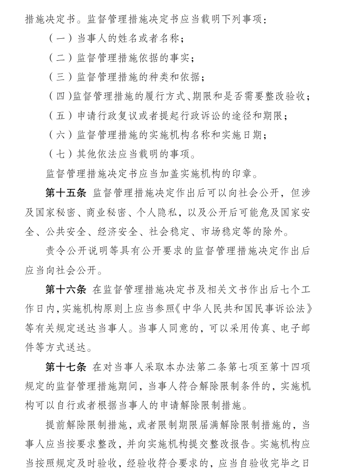
    2350

    主题

    230

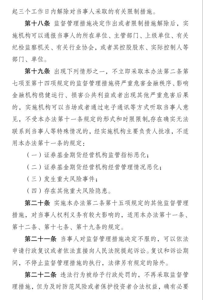
    回帖

    12万

    积分

    大总管

    积分
    127618
    QQ
    发表于 2026-1-1 08:50:26 | 显示全部楼层 |阅读模式 来自 北京

    马上注册,结交更多好友,享用更多功能,让你轻松玩转社区。

    您需要 登录 才可以下载或查看,没有账号?立即注册

    ×
    修改字体大小 15px
    10px 30px

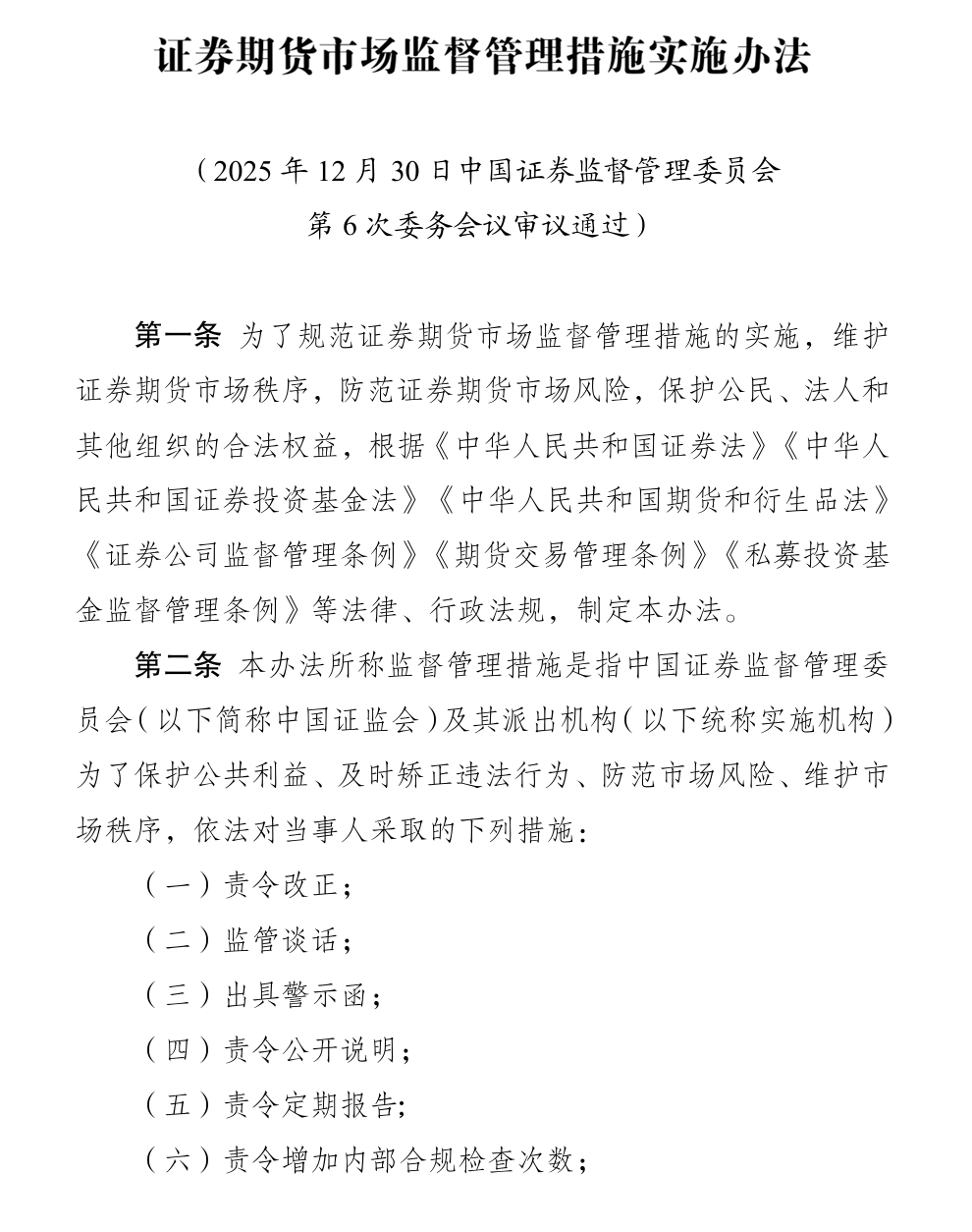
    据证监会发布12月31日消息,为贯彻党的二十大和二十届二中、三中、四中全会及中央金融工作会议、中央全面依法治国工作会议精神,落实法治政府建设相关要求,进一步规范证券期货市场监督管理措施(以下简称监管措施)的实施程序,中国证监会制定了《证券期货市场监督管理措施实施办法》(以下简称《实施办法》),自2026年6月30日起施行。

    《实施办法》共二十五条,主要包括以下内容:

    一是明确监管措施的种类。列出责令改正、监管谈话、出具警示函、责令定期报告等十四类比较常用的措施,并将“法律、行政法规、中国证监会规章规定的其他监督管理措施”作为兜底规定。

    二是明确监管措施的实施原则。实施监管措施,应当遵循依法、效率、公正原则,应当符合法律、行政法规、中国证监会规章规定的程序,应当及时矫正违法行为,防范风险蔓延与危害后果扩散,坚持风险防控与教育相结合,应当以事实为依据,与行为的性质、情节、危害程度以及风险大小相当。

    三是明确实施监管措施的程序要求。包括监管措施的取证、决定、送达、现场执法、回避、法制审核等一般程序要求,事先告知等特别程序要求,以及紧急情况下的快速处置机制。

    四是明确监管措施决定的作出及执行要求。包括监管措施决定书应当载明的事项、公开要求、送达程序等。

    前期,中国证监会就《实施办法》向社会公开征求意见,社会各方总体对《实施办法》表示赞同认可。中国证监会对反馈意见进行了认真研究,并对《实施办法》作了修改完善。后续,中国证监会将做好《实施办法》实施工作。

    全文如下:

    CFF20LXzkOzd0icg7SwStZuM4aMiaoibGh1qntQib7HQ555Bb3KZCUiab4Skg16lYqko3icibfVzV9umGnzLMh14y2nicA.png.jpg

    CFF20LXzkOzd0icg7SwStZuM4aMiaoibGh1J5A8cemxkN1vVJkVqJw2DTJ2Kmdh1IHSmAcSMjFia9y7gvFibGic6wjiaQ.png.jpg

    CFF20LXzkOzd0icg7SwStZuM4aMiaoibGh1H8bIm1JfL5PEcs8IR9qxbiaiac41Y2ic9wGjXNMGglDoo90BqDqM0iaE4Q.png.jpg

    CFF20LXzkOzd0icg7SwStZuM4aMiaoibGh1TZ7hHCJzgBxLExUuB84jxNhQSg6Rkkiak0ATcUkfqfSAQogzIbxuB8g.png.jpg

    CFF20LXzkOzd0icg7SwStZuM4aMiaoibGh1naS3wVP6iaXF1Wtdw9dhiaN9IXibFbh1U8tibOTVKiaGlg7w0sPkwLbtyHw.png.jpg

    CFF20LXzkOzd0icg7SwStZuM4aMiaoibGh12TibWDHYZYsI0aFLEufyvjSGbEVkQKr2sK74Ob5upIaQIcncTwEuumQ.png.jpg

    CFF20LXzkOzd0icg7SwStZuM4aMiaoibGh1vpnJhVGqecDqqOWqyibP3AI2oc8k3vib1HmR06IJcE3g8aicoTYSYQreQ.png.jpg

    微信扫一扫,阅读更方便^_^

    您需要登录后才可以回帖 登录 | 立即注册

    本版积分规则

    QQ|手机版预览|手机版|南楼邻友圈 ( 京ICP备2025124479号-1 ) 劰载中...|网站地图

    GMT+8, 2026-5-19 17:07 , Processed in 1.063453 second(s), 33 queries , Gzip On, MemCached On.

    快速回复 返回顶部 返回列表